Saturday April 2026

হটলাইন

কনটেন্টটি শেষ হাল-নাগাদ করা হয়েছে: সোমবার, ১৫ সেপ্টেম্বর, ২০১৪ এ ১২:৩৫ PM

সেবা এবং ধাপসমূহ

কন্টেন্ট: সেবা এবং ধাপ

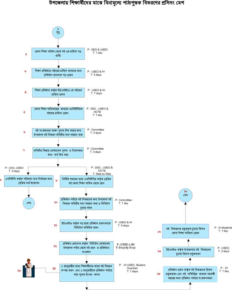
ফাইল ১

এক্সেসিবিলিটি

স্ক্রিন রিডার ডাউনলোড করুন